豪门国际官网科技100V降压芯片系列荣登“最能打的国产芯”榜单
近日,EEWorld论坛提议了一次话题会商,约请工程师谈一谈在选择电池治理芯片时,沉点思考哪些指标或成分,并激励网友推荐自己使用过的芯片,豪门国际官网100V降压芯片系列榜上有名。
“最能打的国产芯”榜单通过工程师现实使用履历、业界专家经验以及编纂概想的综合评价,遴选出“最能打”的产品,致力于为工程师提供一个急剧衡量国产芯片水平的参考指南。
以下是推荐理由:
“SCT2A25选取带集成环路赔偿的恒导通功夫(COT)模式节造,大大简化了转换器的片表配置。SCT2A25拥有典型的140uA低静态电流,选取脉冲频率调造(PFM)模式,它使转换器在轻载或空载前提下实现高转换效能。”

图2 豪门国际官网科技100V降压转换器
豪门国际官网科技100V降压芯片系列提供丰硕的48V系统解决规划,十余款成熟料号供您选择。
幼身段大作用,极致的性价比之选
—— SCT2A00 | 01
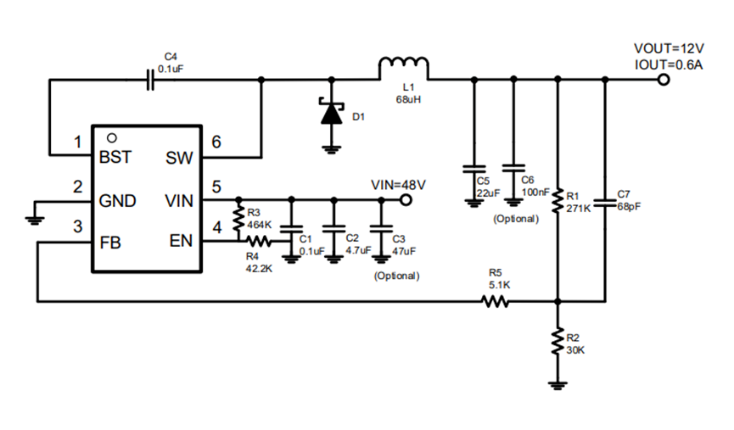
SOT23-6封装,工作频率300KHz,持续输出电流0.6A,峰值限度电流1.3A,美满支持了高电压幼电流的利用场景(如BMS、两轮车电控系统)。
占有极低的49uA静态电流,空载电流仅有60uA,10mA负载时高达85%以上的效能,使其有效减幼待机亏损。芯片内部集成纹波注入电路,选取COT节造模式,表围器件单一,结合幼封装使得布板面积进一步优化。
管脚布局兼容市面上主流产品,过流;ぁ⑹涑龉贡;ぁ⒐卤;ぁ⒖杉僭斓那费顾ǖ抛τ芯∮,为芯片安全保驾护航。

图3 SCT2A00利用示例
若有更大一点输出电流的需要,豪门国际官网科技100V系列之SCT2A12,选取ESOP-8L封装加强散热能力,持续输出电流1A。使用更安全的过流;し绞,在输出电压幼于60V时峰值限度电流为1.8A,输出电压大于60V时降低到1.5A,保障芯片在高压时的靠得住性。

图4 SCT2A12 利用示例
不畏电路启动瞬间,4A峰值电流很中用!
—— SCT2A25/6 | 02
在一些场景(如GPS Tracker)中,后级电路在启动瞬间可能会产生一个较大的电流,这要求芯片有较强的电流输出能力,且不会产生败坏。SCT2A25/6能有效应对此场景,4A的峰值输出电流,可能提供后级电路在启动瞬间的大电流需要,不会由于启动瞬间的大电流导致输出电压异常;持续输出电流2A同样能满足较大输出电流的需要。
芯片设定工作频率300KHz,选取COT节造模式简化环路,ESOP-8封装满足了大电流下的散热需要,2A负载下芯片温度仅有80℃(Vin=48V,Vout=12V)。
SCT2A25管脚兼容市场主流产品,SCT2A26在职能不变的基础上优化了管脚布局,使布板越发方便。

图5 SCT2A26 利用示例
布板面积太严重?集成LDO加量不加价
—— SCT2A27 | 03
大部门利用中,通过一级Buck将较高电压转换到低压后,往往必要再通过二级Buck/LDO转换获得更不变的低压供电系统。只管LDO面积很幼,但也不成预防的增长了布板面积和采购成本。
SCT2A27在持续输出2A、峰值电流4A、封装维持ESOP-8不变的高机能Buck基础上,集成了输出电压可配置为5V或3.3V、输出电流能力200mA的一路LDO。芯片的VBIAS引脚作为集成LDO输入端的同时,也能有效降低buck的静态电流、提高其轻载工作时的效能;在肯定配置下,LDO也能够独立于buck工作。

图6 SCT2A27 利用示例
多种工作模式/频率,支持Isolation Buck
——SCT2A22/3 | 04
同步的Buck在轻载时通常会采取三种工作模式:FPWM——强造陆续导通,使得开关频率不变,此时电感电流会出现负值;PFM——降低工作频率,提高轻载效能;USM——维吃斓率不会降低到20KHz以下,预防进入人耳频率领域听到噪音。
每个模式各有利弊,PFM模式效能高但是输出电压纹波相对较大;USM模式不会产生噪音但在极轻负载时效能不如PFM模式;FPWM模式的轻载效能很低,但是输出电压纹波很幼同时能够支持Isolation buck利用。
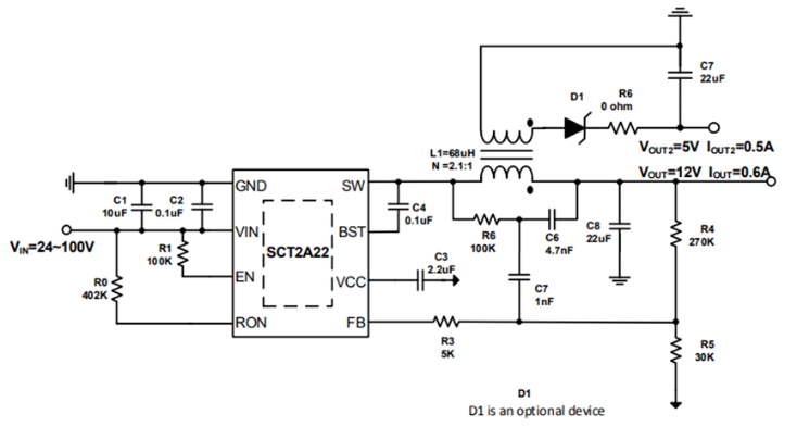
SCT2A22是一款支持Isolation buck的100V芯片,选取FPWM工作模式、输出电流1A、可自主设置到最高工作频率600KHz。通过变压器可设置一路Buck和一路Isolation Buck 共两路输出,有效节俭器件成本。

图7 SCT2A22 with 5V Isolation Output
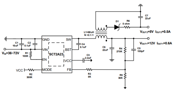
SCT2A23输出电流1.2A,固定工作频率300KHz,内部集成纹波注入电路简化了表围器件,可通过设置MODE引脚的状态从而选择三种轻载工作模式FPWM/ PFM/USM,以便矫捷配置分歧利用下的需要。
当设置为PFM/USM模式时,能够采取将输出端经过二极管接到VCC引脚的方式,降低芯片内部功耗,进一步提高轻载效能,实测1mA时的效能能够再提高10%+。

图8 SCT2A23 Low Iq Application
当将VCC引脚衔接到MODE引脚时,便可将芯片设置为FPWM模式,该模式下能够支持Isolation buck利用。

图9 SCT2A23 IsoBuck with 5V isolation Output
豪门国际官网科技在高压Buck中有美满的产品布局,现已有两个同步拓扑家族和两个异步拓扑家族,涵盖了从0.6A到2A的重要电流档位。在产品迭代的过程中,我们不休优化产品机能,做到更低的静态电流、更高的靠得住性、更好的性价比。
分歧的产品间做了好多管脚兼容的设计,便于后续产品迭包办代,推出更多优良的产品来满足客户需要。我们相信,不论是现有场景、48V系统 亦或是相继而来的新场景,您总能在豪门国际官网科技找到合用的电源治理芯片。